數學課程綱要

寫給中等學校師培教授的

數學領域108課綱興革簡介

數學領域教學研究中心(中學組)設置計畫

單維彰、舒宇宸

師大數學系陳界山教授(理學院長)主持的 「數學領域教學研究中心(中學組)設置計畫」 委託本人和舒宇辰(成功大學數學系教授)為師資培育大學負責 「數學科教材教法」或相關課程的教授同仁, 準備一份 108 課綱相對於過去(教授們熟悉的)數學課程的差異。 為了授課方便,最好也能提供簡報檔案。 這張網頁提供文本部份,而簡報則如以下兩份 pdf 檔案。

中等學校教育學程是培育國中、高中教師的學程,屬於師資職前教育。 這份簡報是為了在此學程中負責數學領域教材教法、教學實習或相關課程的師長們準備的, 旨在說明 108 課程綱要(數學領域)相對於過去的主要變異, 讓教學過程中更能掌握學生先備知識,釐清知識建構脈絡,鋪墊未來學習目標。

壹、源起:課綱、總綱與領綱

50 年前,小學、初等中學、高級中學各有一份「課程標準」。 而民國 89 年起,國中小合併為一份「九年一貫」「課程綱要」; 於 108 年高中也整併起來,成為「十二年一貫」「課程綱要」, 也就是目前大家所稱的 108 課綱。 在課綱中,過去習慣說的國一、高一等年級,正式名稱分別為七年級、十年級。 這個一貫性,使得不同學習階段的內容可以完整地被檢視、考量及設計。 而課程「標準」與「綱要」的差異,主要在於法律位階的用詞, 與師資職前教育的關係不大。

108 課綱分為「總綱」與「領綱」兩個層次, 總綱規劃了整體的教育目標與方向以及原則,如其核心的三面九項等。 總綱也規定各領域各學習階段 — 國中(七至九年級)為第四學習階段、高中(十至十二年級)為第五學習階段 — 的每週課時;高中又分為普通型與技術型。 本文在高中階段,多針對普通型高中進行比較。

「領綱」是各學習領域的課程綱要。 以前習慣說「學科」,現在合併某些科為「領域」。 數學領域目前只有數學科,所以這種新分類格式對我們影響很小。 其他領域 — 例如語文領域、自然領域、社會領域 — 各分為三、四或更多科。未來,用「領域」來分配資源會是一個可能的趨勢。

由於總綱的規畫,數學領綱在以下四個面向因應總綱的設計:

教育目標、高二分類、課時規畫,以及內容與表現
以下就這四個面向進一步說明。

教育目標

十二年國民教育的總教育目標就是「素養導向」。 關於這個標語已經有非常多的闡述,可參閱筆者為數學領域所做的專題網頁:
數學素養・素養教育
簡要言之:素養導向的數學教育並不意味著變淺變簡單, 也未否定做純數學的解題的重要性, 而是關注每個教學與評量活動的目的, 是為了支持學生在未來社會生活與專業發展所需的、基礎的、 具有普遍性的數學知識內容與思考能力。 為此,我們希望數學教學所提出的課程設計與評量問題, 能呼應課綱所提出的素養導向,避免如「謎題」似的造作難題, 以提升學生的知識泛化能力,引領學生有感的數學直覺與深入的剖析闡釋為目標。

因此,數學領綱非常嚴肅地支持「素養導向」總目標, 具體的宣示即展現於數學教育的五大理念:

  1. 數學是一種語言,宜由自然語言的題材導入學習。
  2. 數學是一種實用的規律科學,教學宜重視跨領域的統整。
  3. 數學是一種人文素養,宜培養學生的文化美感。
  4. 數學應提供每位學生有感的學習機會。
  5. 數學教學應培養學生正確使用工具的素養。
所有興革都不會一次到位,教育需要大量教師的共同參與,更不能操之過急。108 課綱實施以來的教科書作者與審訂同仁, 都認真評估這五項教育理念的實踐情形,逐步調整教材, (高中)數學學科中心以及(國中)數學輔導團也都持續辦理教師在職培訓研習, 來逐步落實這些理念。 所以,素養導向的數學教育目標,絕非口號而已,而是已經在各個階段中落實。

高二分類

總綱要求數學領域在 11 年級分成 A、B 兩類課程 — 而且強調不接受一類包含另一類之設計, 必須為「需要不同類型數學」的學生專門設計課程。 加上原來在 12 年級行之多年的甲、乙兩門選修課, 導致大考中心一共為數學領域提供四種考試: 兩種(A、B)在學科能力測驗,兩種(甲、乙)在分科測驗。 四種考試並不是總綱與領綱的設計初衷, 但是課綱當責機構(國家教育研究院)與大考中心有各自的堅持與理念。

課綱設計的初衷是:首先,全國學生共同學習的數學內容在10年級結束。 技術型高中的數學課綱與普通高中雖然不同,但是也最大限度地對齊 10 年級的課程, 使得 10 年級完成「共同必修」的設計理念,得以實踐。 從 11 年級起,(普通型)高中數學為學生提供多元學習路徑,如下圖。

108課綱高中數學三軌圖

在三軌學習路徑圖中, 原先的設計並沒有從「數學 B」先轉進「數學 A」再拉到「數學乙」的路徑, 而是從「數學 A」或「數學 B」都可以選修「數學乙」; 如前述,數學 B 並不是數學 A 的子集合。 「數學乙」的內容設計,使得「數學 A」或「數學 B」都包含「數學乙」的先備知識, 而「數學乙」教科書須適應數學成熟度與代數操作能力都比較基本的學生。 但是在審議過程中,與課審委員討論協調之後, 改成了「繞道」的路徑圖,即是上圖。 改變之後公告於領綱的圖,容易讓人詮釋「數學 B」的學生必須具備「數學 A」的能力, 才能選修「數學乙」— 大考中心本來也如此主張,後來改正了 — 這並不是課綱的原意。 目前,各版本「數學乙」教科書應該可以讓「數學 B」的學生選修。

我們建議如此理解高中數學學習路徑的設計: 數學 A、B 是不同的模組設計,課綱預期選擇數學 A 的同學在數學甲研究更深入的數學, 而數學 B 著重在數學與各領域的連結, 選擇數學 A 或數學 B 都可在數學乙學習更廣泛的應用。

課時規畫

跟三十年前相比,數學課的授課時數有相當明顯的降幅。 但是最近二十年以來,也就是自從高中的 95 暫綱、國中的九年一貫 97 課綱實施以來, 中學數學的授課時數改變不大:基本上 7 至 11 年級的必修課程, 額定授課時數皆為每週四節,但 7 至 9 年級(國中)各校可以從「彈性學習節數」 至多 1 節數學課,私立學校的自由度可能更高, 實際情況可以詢問現場教師或者剛從高中畢業的學生。12 年級的選修課程時數還略為提高了:從 95 暫綱的每週三節課,到 99 課綱數學甲每週四節課、數學乙每週三節課,現在 108 課綱不論「數學甲」或「數學乙」都是每週四節課。

雖然九年一貫課綱已成歷史,本文還是補註一點細節。 九年一貫課程的總綱為語文領域保留較高比例的授課時數, 而「平等」看待數學及其他五個領域,這六個領域均分剩下的「領域節數」。 按此原則,7 至 9 年級應該有每週四節數學課。 此外,所有領域可以協商若干「彈性節數」; 有些學校的數學領域可能爭取到每週一節彈性節數,那麼每週就有五節數學課, 但是確實有些學校沒有爭取到,那就是每週四節數學課。 相對地,108 課綱的國中階段數學課時則是固定的每週四節。

相對而言,高中「數學 B」和「數學乙」的授課時數確實變得較為寬裕。 希望教師善用這些時間,用較平緩的學習坡度、較細緻的教學活動來教學。

內容與表現的多元對應

過去的課程標準曾經寫得像教科書的目錄,但 108 課綱按照學習內容與學習表現兩大向度來編寫; 形式上,它們就是兩張大表格。 學習內容以學年為單位,按各主題描述教學的知識內容, 各版教科書只要在一年內(兩冊書)完成這些內容即可,不限定先後順序。 學習表現則描述知識教學的目標,是為了讓學生展現怎樣的能力、怎樣的態度。 內容與表現之間有多對多的連結,整體組成數學教育的目標。

108 數學領綱計有以下七個主題,它們各以一個英文字母標記。

教科書必須根據學習內容和學習表現提供學生學習的機會。 有時候學習表現牽動學習內容,例如學習表現 s-IV-12「理解直角三角形中某一銳角的角度決定邊長的比值, 認識這些比值的符號,並能運用到日常生活的情境解決問題」引導了 9 年級基本三角比的教材內容。

貳、國中小階段的變革

既然「十二年一貫」,各階段教師應該要知道學生在其他階段理應接受怎樣的教育。 因此本節從小學階段說起。

108 數學領綱國小階段的變革

中等學校的數學教師有必要知道國小課程的關鍵變革,特別是 7 年級教師,更需要留意。

兩件重要的遷移: 第一,原本 6 年級的比與比值單元之後,接著正比,但 108 課綱的 6 年級沒有正比。 雖然正比關係可能保留在「速度」的解題中,但是畢竟沒有正式的「正比」單元。 第二,國小不再講等量公理,推移到國中了。這是 7 年級教師要負責教導的內容。

兩件重要的新增:3 年級的二維表格新增了列聯表(crosstabs 或 cross-tabulation table 或 contingency table),6 年級新增了可能性。在 3 年級那麼早引進列聯表,是期望這個工具可以隨著學生的算術能力一起成長, 例如從整數發展到小數、分數、百分比,並且提早接觸統計或數據議題。 而後在國中、高中繼續使用它,一直到 11 年級的條件機率。 但是這個理想,在國小階段還有待實踐。 實際上,國小畢業生可能只在 3 年級接觸列聯表,所以 7 年級教師不宜以複習的態度來處理列聯表。 至於「可能性」則是不確定性(uncertainty)的初次接觸, 用語言(形容詞)表達,並沒有將它量化。 所以量化的可能性(機率)還是首次出現於 9 年級。

此外,在 3 年級新增了基本形體的展開圖(nets), 並且在第一、第二、第三學習階段挪移了幾個主題。 這些變化,在學生進入國中時的影響不大。 特別提醒一下:國小畢業生知道二項比的比值, 學過統計圖:長條圖(4 年級)、折線圖(5 年級)、圓形圖(6 年級)。

108 數學領綱國中階段的變革

108 數學領綱的國中階段標舉「減法原則」。 除了很少數的新增內容或者需要加強以外, 皆以刪除或輕量化作為國中數學課程的調整原則。 簡略而言,國中課程輕量化了絕對值、 等差數列與級數(特別強調不做反求首項與公差這種解題)、 多項式四則運算、因式分解, 刪除了弦切角、兩圓關係、兩圓的公切線、凸多邊形外角和公式、 多邊形外心與內心的意義與相關性質、百分位數。 特別需注意的是在 9 年級刪除了二次函數的配方程序 (但保留 8 年級二次方程式的配方程序),學生僅處理已配方的二次函數。

三件重要的遷移:第一,「三連比」。 以前二項比與三連比都在 7 年級,考量三連比需要稍高的數學成熟度, 所以將三連比拆開放到 9 年級。 在教科書的發展過程中,特別注意到:沒有必要的時候 — 不涉及分母的時候 — 不要額外規定比的各項數值非零。 期望國中階段的「比」可以有效成為高中階段「向量」的前置經驗。 其次,「圓弧長與扇形面積的計算」,從 8 年級移到 9 年級, 使得關於圓的課題較為集中,也更靠近高中(10 年級)圓方程式的學習。 最後,關於「平面上的線對稱基本圖形、簡單立體圖形」, 從 8 或 9 年級提前到 7 年級,搭配新增於 7 年級和 9 年級的內容(詳於後), 期望學生有較多接觸空間課題的機會,因而能夠更為順利地建立空間概念。

國中階段需加強的教學提醒

關於需加強的教學,首先是正比與等量公理,以前是國小學過, 國中再教一遍,108 課綱之後必須由國中獨自負責這兩個主題的教學。 過去,國中教師通常不感覺學生學過這兩個主題, 所以此項變革對教學現場的影響不太明顯。 另一個希望加強的課題是古典機率(9 年級), 希望與生活經驗中的應用多做連結, 並希望更有效地運用「機率樹」和列聯表作為解決問題的工具。 此項變革還需要教科書更費心的落實。

特別需要加強的是計算機(calculator),在內容上應知它的功能, 在表現上應能操作並用於解決問題。其實自從民國六十年代起, 「計算機」相關文字就一直寫在課程標準/綱要裡,代代相傳, 但是似乎不論教科書還是教室現場都沒有察覺它的存在。108 課綱主張國小學生應該學習並精熟小位數的筆算與心算, 自國中階段起應培育「正確使用工具的素養」。 這個理念在高中教科書實踐得比國中更明顯,國中教科書也有所改變。 可是實際上因為心測中心(國中教育會考)與大考中心(學測與分科測驗) 都不准學生攜帶計算機應試, 「工具素養」的教育成效相當受到戕害,還有待教師與社會大眾持續關注。

兩個小幅的新增是 7 年級的三視圖以及 8 年級的等比數列 (當然是有限數列,不涉及求和)。三視圖是為了提供空間概念的學習機會, 並且是社會生活中常見的應用;因為它是首度加入數學課程, 所以相當保守地限定了教學範圍。等比數列是為了提供另一個數學規律性的學習機會, 並且特別強調不做反求首項與公比的謎題式解題。 事實上,國中階段將等差、等比併陳,是希望提供一個連結指數律的機會, 作為對數概念的動機或前置經驗,可惜教科書並沒有探索這條可能的學習路徑。

過去的國中課程僅在 9 年級提供空間概念的學習機會,而且內容與國小階段無異, 可謂複習。108 課綱將這部分的空間形體移到 7 年級,搭配三視圖, 使得 7 年級有一次空間概念的學習機會,並於 9 年級新增「空間中的線與平面」, 指定在長方體的框架內,學習空間中線與線、線與面、面與面的關係, 特別強調法線性質的初步接觸:當長方體之一稜 AF 垂直於面 DFGK 時,AF 垂直於面上以 F 為端點的任一線。9 年級的空間技能學習,期望發展為 10 年級的空間中的三角測量, 作為空間概念漸進發展的課程。 實際上,教科書在前述課程設計上的落實程度,還可望持續改進。

國中階段最受矚目的新增是三角比(trigonometric ratios)。 課綱在這邊提出從解決問題的素養導向切入三角比。 此一主題的內容是在概念上了解直角三角形的任一銳角決定三邊長的比(三連比), 因此任兩邊的比值是固定的數,古人已經算出那些數, 在解決問題為前提下先利用計算機查詢即可。 在表現上,學生需知計算機上 sin、cos、tan 查到的各是哪兩邊的比值, 並且直接用那個數據做一步計算(一次乘法或一次除法)而解決問題, 杜絕任何推論,也沒有平方關係、商數關係等代數性質。 各版教科書都將 tan 連結了坡度,並特別以百分比表示坡度。 三角比是綜合幾何(無坐標的古典幾何)連接坐標幾何 (解析幾何的中學版本,微積分與線性代數的先備知識)的樞紐, 過去國中階段包含六個三角函數的教學內容, 且評量目標傾向數學的學科導向而非解決問題的素養導向,因為素養導向為重, 且因應時數減少的輕量化,這樞紐將在高中課程更熟悉三角函數相關內容後再行深入。 故重新設計的三角比課程內容,跟過去國中三角函數的課程已全然改弦易轍, 請教師們於三角比時多著重於素養與連結。

如前述,列聯表其實是國小階段新增的課題,但在國中階段也要複習並運用它。 對於國中教師而言,這相當於一個新增內容。

茲將國中階段 108 課綱的變革,簡記於以下表格。

108課綱國中數學變革表

參、108數學領綱高中階段的變革

108 數學領綱最大的變化發生在高中階段,本文僅說明普通型高中。 前面已經說明總綱規定數學領域在 10、11 年級為必修, 但 11 年級分為 A、B 兩類課程(學分數相等)。12 年級維持甲、乙兩門選修課。

為實踐素養導向之最高原則,而且配合以 10 年級作為全體學生共同必修的課程架構, 原先安排在 10 年級的複數與方程式論,全都移到了 12 年級選修, 而且數甲、數乙的內容有所區隔。有人質疑數學乙既然是為了商管學院設計, 何必教複數?簡單說就是為「素養」:就連暢銷小說和舞台劇都涉及虛數了, 課綱認為高中畢業生都應該至少知道虛數。但是,在此理念之下,數學 B 沒有足夠的時數安排虛數,這是 108 課綱的遺憾之一。

因為國中階段的「減法原則」有些課題就加進了高中。 包括絕對值的展開,涉及絕對值的等式與不等式; 但是高中課綱也輕量化絕對值的代數操作,不希望做太多的琢磨。 其次,科學記號數字的四則運算、數據分析的百分位數、二次函數的配方 (從一般式到標準式),都進入了 10 年級課程。

相對於更早的高中課程,108 課綱的 10 年級仍有三角與對數,看似差異不大。 但是如同前面解釋的國中三角比,新舊課綱對於高一三角和對數的設計理念, 跟過去非常不同。108 課綱跟 99 普高課綱相比,則對三角做了較大改編。99 課綱最重大的變革之一,是將三角課題拆成三角比與三角函數兩塊,分別安排在 11、12 年級(選修)。108 課綱對三角做了跨階段的統整設計, 將三角次第安排在 9、10、11 年級,9 年級學習銳角的(三個)三角比, 已經在前面解釋過,10 年級一般化為單位圓上的三角比(仍僅討論三個), 並加入平方關係與各種對稱關係,讓學生有更緩的學習坡度, 同時也滿足其他學科對於三角比的需求。至於對數,表面看來仍在 10 年級, 但其實將對數拆成 10、11 年級兩段教學,10 年級僅限常用對數(以 10 為底), 設計理念是將它視為實數(數線)的進一步學習, 教學重點是搭配實數的科學記號以及概數之有效位數溝通(為搭配計算機之使用), 及早支援其他學科對於數學語言的需求。 真正的對數函數、三角函數都是 11 年級的學習內容。

三視圖、列聯表雖沒有直接顯示在高中階段的課綱, 教學中可以從國中小延伸過來,並適當地應用它們。 以 10 年級的三角測量為例,它是運用三視圖的好機會, 來延續 9 年級的空間主題,提供學生多樣化的觀點。

如前述,高中教科書比國中更積極地融入計算機,這項變革屬於學習表現, 從內容中不太看得出來;雖然目前大考仍未有合適的方式引入, 我們仍要以素養導向教育的立場做好數學教育 — 包括教科書,課堂活動、形成性評量 — 來培育學生正確使用工具的素養。「如今 AI 工具如此強大, 以往完成不了的任務在 AI 中有可能一蹴可及,學生在其中學習了什麼?」 故引入計算機作為學習與解決問題的工具,就是希望從使用初等計算機的過程中, 培養領略解題的程序及思維的工具素養。

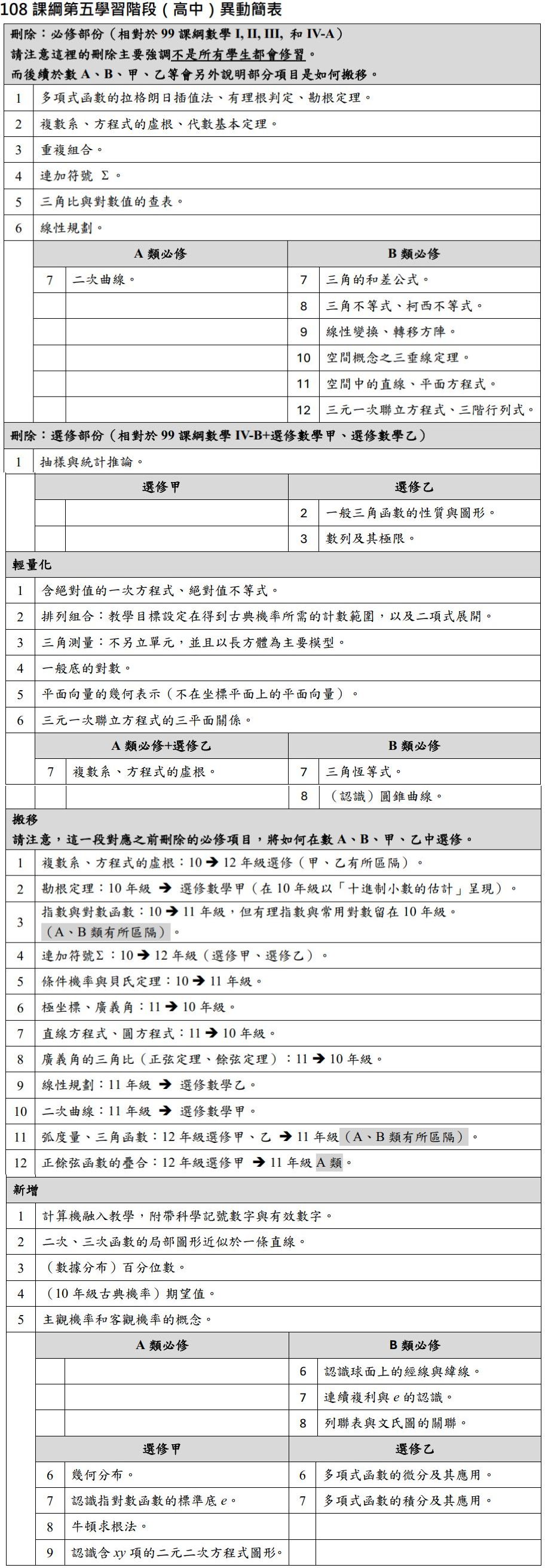
高中階段的數學課程變革有點細瑣,以下採用表格來統整呈現。

108課綱普高數學異動簡表

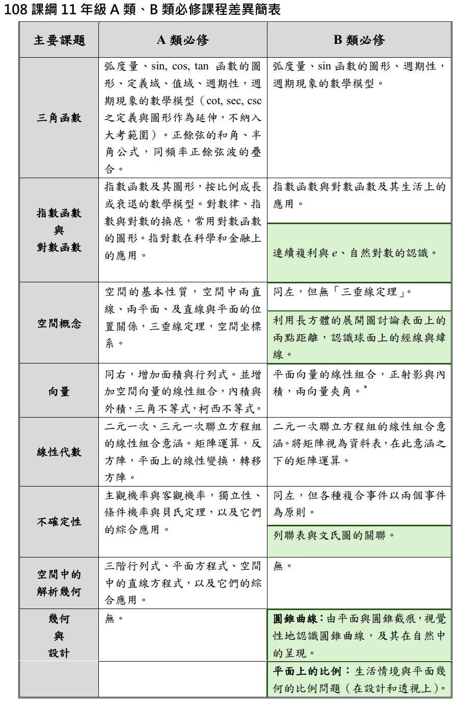
108 課綱的數學課程架構,最大的變革是高二(11 年級)分為兩類課程, 而且互不包含。這兩種課程對於學生的表現目標是有一般性差異的, 從學習內容看不出這種差異。籠統而言,數學 B 對於數學成熟度 — 如邏輯推理與代數操作的複雜度 — 的要求較少,對於社會生活所需之數學素養有較多著墨; 有些學生可能以數學 B 作為學校裡的最後一門數學課。

11 年級 A、B 兩類課程的差異,呈現於下表。 表格內著色的欄位表示 B 類比 A 類多出來的內容。 對數學 A 學生而言,這些課題有些會在選修數甲或數乙學到, 有些則是 A 類課程的特殊化應用,不另立內容條目: 例如球面上經緯線,是空間概念與三角比、正射影的應用。

108課綱數學11A/B差異簡表

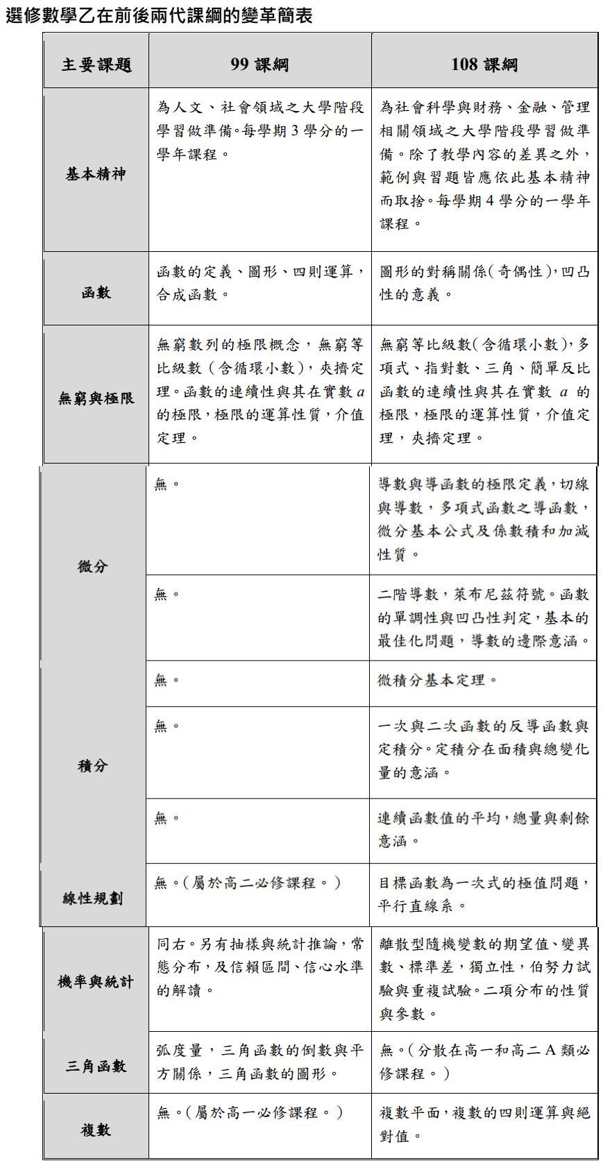
在課程規畫上,108 課綱仍有數學甲、數學乙選修, 而且分配的學分數跟前一代的數學甲一樣(4 學分)。 因為 108 課綱數學甲跟前一代相比,主要差異在於複數主題, 其他的變革不太大,只是在理念上更重視微積分,所以就不另外列表比較了。 本文關注於前後兩代數學乙的差異。

108 課綱對待數學乙的態度有所改變:以前將數學乙視為文組與社會組的混合, 意識上作為文、法、商學系的招生工具。108 課綱將文組學生的數學素養教育設計在高二選擇 B 類課程,在高三可以不選修數學, 而且希望分割數學學科與考科的觀念 — 在編制 108 課綱的同時,另有一組委員試圖修改大學入學考試, 當時主張延後考試時間,並且分科考試的範圍限定於高三選修課 — 所以將數學乙設計為跨領域數學應用所需的數學準備。 一個顯著的變革是:過去數學乙有函數的極限內容,卻沒有微積分, 使得極限偏向純粹的數學理論。108 課綱的數學乙則有了實際的微積分內容, 且強調從經濟領域選取微積分的應用範例。

108 課綱的數學乙,和前一代 99 課綱數學乙的差異,統整於下表。

108課綱/99課綱數學乙差異簡表

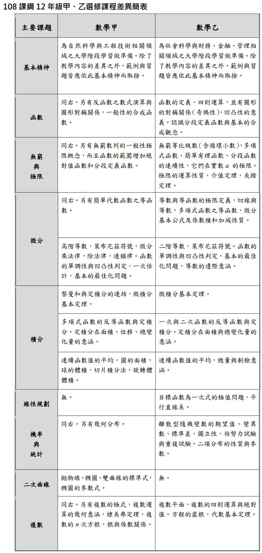
最後,仍以表格呈現 108 課綱 12 年級選修數學甲、乙的內容差異。 如前面在總綱那一節的解釋,數學乙的教學與評量內容,需考慮讓數學B的學生能夠銜接。

108課綱12年級選修數學甲/乙差異簡表
[ 回上層 ]


Created: Dec 31, 2025
Last Revised: 26/03/08, 04/06
© Copyright 2026 Wei-Chang Shann 單維彰     [Home Page]
shann@math.ncu.edu.tw